300亿“萝卜章”诈骗案余震未了!湘财证券3.43亿诉讼发回重审,责任升级引关注

2026-03-04 09:39

详细内容

一桩震惊资本市场的300亿诈骗案,在主要责任人已获刑数年之后,其引发的连锁纠纷仍在司法程序中掀起新的波澜。近日,湘财证券与云南信托之间涉及3.43亿元及利息的诉讼被发回重审,案由与责任诉求双双升级,为这场持续多年的“受害者互诉”增添了新的变数。


一、案件回溯:源于一场300亿的惊天骗局

这一切都要追溯到2019年曝光的“承兴系”诈骗案。实控人罗静通过其控制的“承兴系”企业,利用与京东、苏宁的供应链贸易背景,私刻公章、伪造合同,甚至派人冒充员工拦截确认函,虚构应收账款债权进行融资。

这场骗局最终导致湘财证券、云南信托、上海歌斐等多家机构共计超过300亿元的资金卷入,实际造成经济损失约88亿元。其中,湘财证券损失超过9亿元,云南信托损失超过15亿元。随着主犯罗静被判无期徒刑,其妹罗岚获刑,外界本以为案件告一段落,但机构间的追偿纠纷却刚刚开始。

2.jpg

二、诉讼演变:从合作伙伴到对簿公堂

作为骗局的共同受害者,云南信托与湘财证券的关系却逐渐走向对立。

2023年9月,云南信托率先发难,将湘财证券等多家机构告上法庭,涉案金额高达16.78亿元。此后诉讼策略几经调整,最终在2024年6月,云南信托在昆明中级人民法院提起两起诉讼,核心被告聚焦为“承兴系”的中诚公司与湘财证券,诉请金额合计3.43亿元及利息,并要求湘财证券承担补充责任。

2024年12月,一审判决支持了云南信托的部分诉求,判令湘财证券对中诚公司的债务承担56%的补充责任。湘财证券不服判决,提起上诉。


三、关键转折:高院发回重审,案由责任双双升级

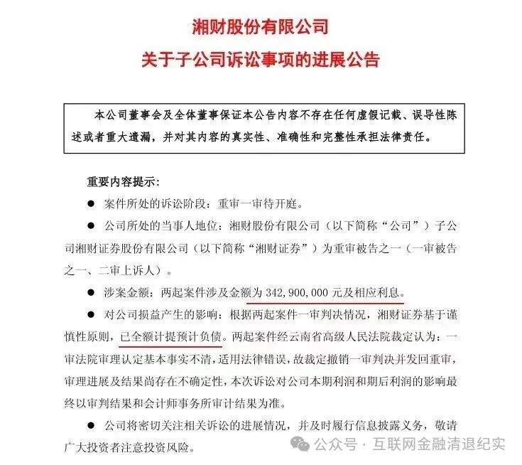
2025年7月,云南省高级人民法院作出裁定,认为一审法院“认定基本事实不清,适用法律错误”,决定撤销原判,将案件发回昆明中院重审。

这一程序上的回转带来了实质性的变化。在重审阶段,云南信托将案由从“民事信托纠纷”变更为“侵权责任纠纷”,对湘财证券的追责性质,从合同违约责任转变为对其“直接侵害原告权益”的指控。更关键的是,责任诉求从“补充责任”升级为“连带责任”。这意味着,如果法院最终支持这一诉求,湘财证券将面临更重的偿付义务。

1.jpg

四、争议焦点:代销机构的责任边界何在?

双方争议的核心在于湘财证券在“云涌系列”信托产品中扮演的角色和应承担的责任。

湘财证券不仅是该系列产品的代销机构,还与融资方中诚公司签署了《财务顾问框架协议》。2024年底,针对媒体报道和交易所问询,湘财股份在回复中承认,该协议仅为“框架性约定”,湘财证券“并未实质性提供过财务顾问服务”。公司坚称,经自查及根据相关刑事判决书,未发现其工作人员存在合谋欺诈或协助违法行为。

然而,这反而引发了外界对“财务顾问费”实质的质疑:既然未提供实质服务,这笔费用究竟所为何来?是否如公司所述,是代销费的一种转化形式?这些疑问可能成为重审中法庭调查的重点。


五、财务影响:已计提负债,但潜在风险加大

尽管案件仍在审理中,但其财务影响已经显现。

根据湘财股份2024年年报,因一审判决结果,公司计提了预计负债2.33亿元,这直接导致湘财证券当年净利润同比下滑。在最新的进展公告中,公司再次表示已就重审案件“全额计提预计负债”。

湘财股份2025年的业绩预告显示整体向好,归母净利润预计大幅增长。其中湘财证券2025年净利润同比增长157%,达到5.53亿元。然而,如果重审判决支持云南信托的“连带责任”诉求,其财务冲击将远超此前计提的规模,为公司的业绩复苏蒙上阴影。


六、最新进展与展望

截至目前,两起案件已进入重审一审程序,尚未开庭审理。案件的最终走向,不仅关系到数亿元资金的归属,更将对金融机构在类似供应链融资业务中的角色定位、风控责任和法律责任边界的认定产生重要的判例影响。

这场由“萝卜章”骗局引发的漫长诉讼,仍在等待司法的最终裁决。

来源:互联网金融清退纪实

评论列表(0)
暂无提问

发表提问 取消回复